免费下载标准房屋租赁合同模板(手机可编辑/微信公众号直接使用)
提供权威、合规的免费房屋租赁合同模板,支持手机端在线填写、PDF导出及微信公众号一键调用,省时省力,签约更高效。
本模板为正规、可直接使用的标准房屋租赁合同,完全免费下载,适配手机编辑与微信公众号场景,含关键条款提示和填写说明,助房东租客快速完成合法签约。
🏷️ 关键词
房屋租赁合同
租赁合同模板
免费合同模板
手机合同模板
电子版租赁合同
微信公众号合同
租房合同下载
标准租赁协议
✨ 核心优势
- •🆓 完全免费:无需付费,所有功能免费使用
- •📱 手机使用:手机端操作,随时随地下载使用
- •⚡ 一键下载:关注公众号即可立即获取电子版文档
- •🎨 专业模板:精心设计的文档模板,满足各种办公需求
📋 模板介绍
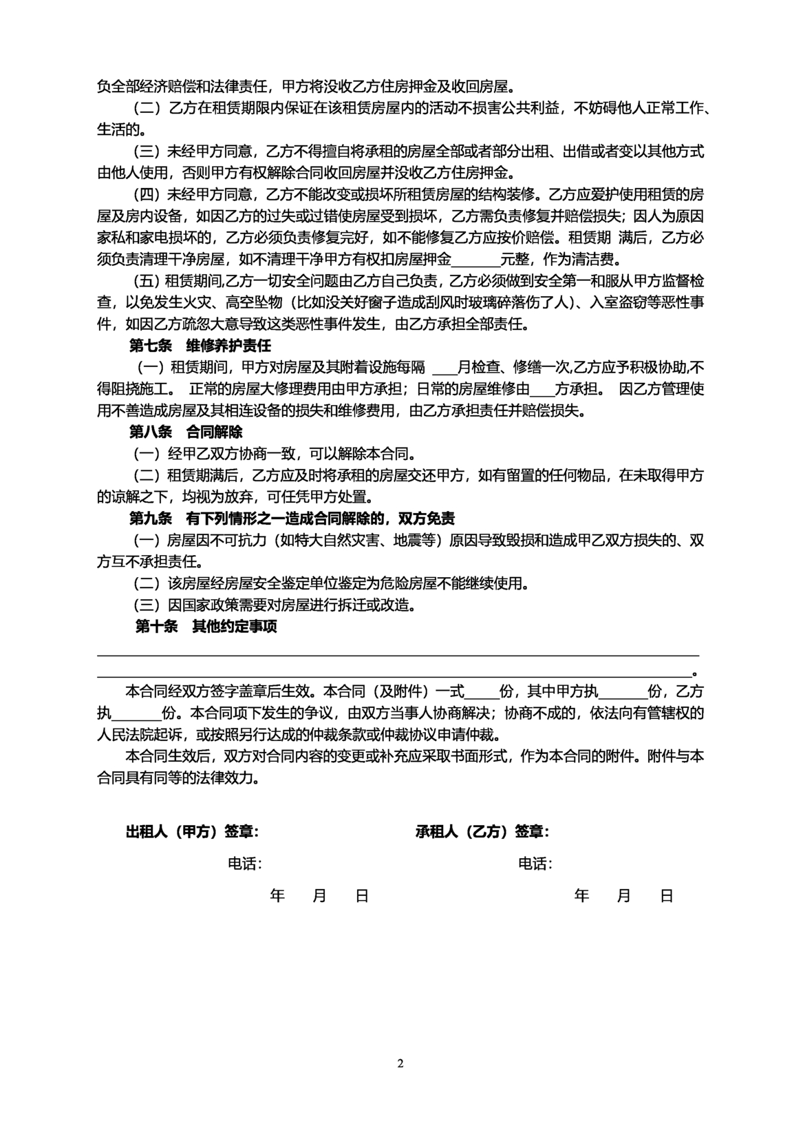
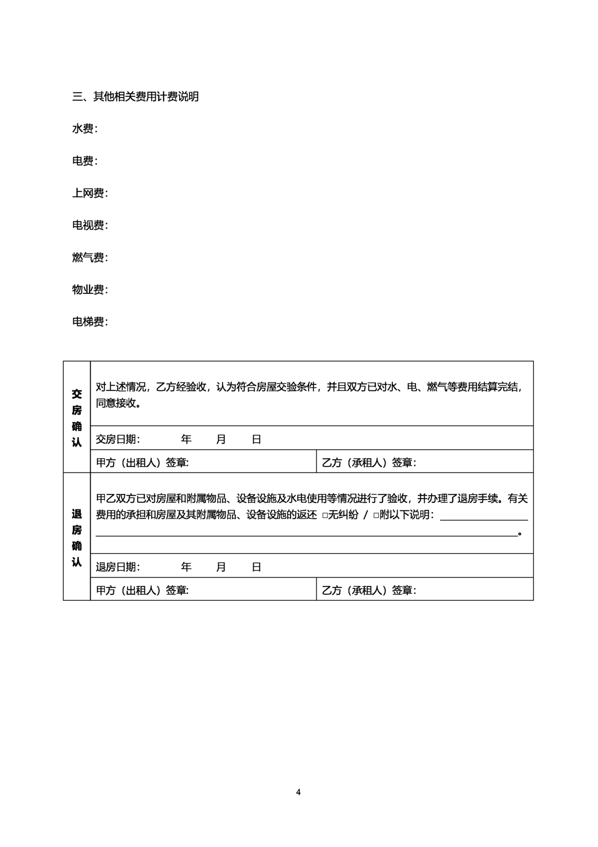
标准房屋租赁合同
📸 模板预览
微信搜索关注公众号:极简officeai办公 马上免费下载文档电子版
提供PDF转换、图片处理、证件照制作、文档模板等海量免费工具

📱 扫码关注公众号,立即获取更多免费办公工具和实用技巧
✨ 关注后即可免费使用所有功能,无需付费,无广告干扰
🔄 免费工具持续更新中,新功能第一时间推送



